⚠️ Alpha内测版本警告:此为早期内部构建版本,尚不完整且可能存在错误,欢迎大家提Issue反馈问题或建议。
Skip to content

5.3 Classification and Detection

"Medical image classification and detection are moving from computer-aided detection (CADe) to computer-aided diagnosis (CADx), and gradually becoming an important assistant for clinicians." — — Litjens et al., "A survey on deep learning in medical image analysis", Medical Image Analysis 2017

In the previous sections, we learned in detail about preprocessing techniques and U-Net-based segmentation methods. Now, we enter another important area of medical image analysis: classification and detection. Unlike the pixel-level precision requirements of segmentation, classification and detection focus more on accurately identifying diseases and locating lesions.

Medical image classification and detection face unique challenges: extreme class imbalance (the ratio of positive to negative samples can reach 1:1000), tiny lesion sizes, image quality variations, and the need for high precision and recall. In this section, we will explore how to use deep learning technology to solve these problems.


🔍 Classification vs Detection: Core Concepts and Differences

Basic Task Definition

Image Classification

Image classification determines whether an image contains specific disease or abnormality:

  • Binary classification: Normal vs Abnormal
  • Multi-class classification: Specific disease type identification
  • Multi-label classification: An image may contain multiple diseases

Object Detection

Object detection not only identifies diseases but also determines their location:

  • Bounding box detection: Frame the lesion area
  • Lesion localization: Provide precise coordinates
  • Multi-lesion detection: Detect multiple lesions simultaneously
Task TypeInputOutputClinical ApplicationDifficulty Level
ClassificationComplete medical imageDisease label/categoryInitial screening, triage
DetectionComplete medical imageBounding box + categoryLesion localization, surgical planning
SegmentationComplete medical imagePixel-level maskPrecise measurement, 3D reconstruction

Medical Particularities

Class Imbalance Problem in Medical Imaging

Class imbalance is a fundamental challenge in medical image classification. Unlike natural image datasets, medical datasets exhibit extreme imbalance due to inherent clinical characteristics.

Root Causes of Medical Class Imbalance
  1. Disease Prevalence Characteristics

    • Most diseases have very low prevalence in general populations
    • Example: Cancer typically affects 0.5-2% of screened population
    • Example: Tuberculosis affects <1% in low-prevalence regions
    • Clinical Reality: Screening data naturally reflects population disease prevalence
  2. Data Collection Bias

    • Medical imaging is expensive and resource-intensive
    • Positive (diseased) cases are actively collected for research
    • Negative (normal) cases are passively collected from routine screening
    • Result: Dataset distribution is more skewed than true population distribution
  3. Annotation Cost Asymmetry

    • Normal cases can be easily labeled as "healthy"
    • Abnormal cases require expert radiologist review
    • Complex cases need multiple expert consensus
    • Economic Impact: High cost makes balanced datasets economically unfeasible
Severe Impact of Class Imbalance on Model Training
Impact CategoryProblem DescriptionConsequenceClinical Risk
Prediction BiasModel biased toward majority classMajority class prediction dominates, minority class ignoredHigh false negative rate (missing rare diseases)
Decision Threshold MismatchDecision thresholds optimized for majority classMinority class confidence scores unreliableInappropriate clinical decisions
Feature Learning DistortionMinority class features under-learnedModel learns superficial patterns instead of medical characteristicsPoor generalization to new data
Evaluation Metric MisleadingOverall accuracy high even with poor minority class performance99% accuracy could mean missing 100% of disease cases if disease is 1% prevalenceFalse sense of model reliability

Concrete Example:

  • Dataset: 10,000 chest X-rays (9,900 normal, 100 pneumonia)
  • Naive classifier: Always predict "normal" → 99% accuracy ✓ (mathematically correct but clinically useless ✗)
  • Clinical requirement: Sensitivity >95% (detect 95% of pneumonia cases) → Impossible with naive classifier
Strategies for Handling Class Imbalance

Strategy 1: Loss Function Adjustment

  • Weighted Cross-Entropy: loss = -w_positive * log(p_positive) - w_negative * log(p_negative)
  • Recommended weight ratio: Major/Minor class count ratio
  • Focal Loss: Emphasizes hard-to-classify minority samples

Strategy 2: Data-Level Methods

  • Oversampling minority class (risk: overfitting)
  • Undersampling majority class (risk: information loss)
  • SMOTE: Synthetic Minority Oversampling Technique
  • Class-balanced sampling in data loader

Strategy 3: Post-Training Adjustment

  • Dynamic threshold adjustment for minority class
  • Cost-sensitive prediction thresholds
  • Ensemble methods with class-specific models
Code Implementation
python
def analyze_class_imbalance(dataset):
    """
    Analyze class imbalance in medical dataset
    """
    class_counts = {}
    for label in dataset.labels:
        class_counts[label] = class_counts.get(label, 0) + 1

    total_samples = len(dataset)
    imbalance_ratios = {}

    for class_name, count in class_counts.items():
        ratio = count / total_samples
        imbalance_ratios[class_name] = {
            'count': count,
            'percentage': ratio * 100,
            'imbalance_factor': max(class_counts.values()) / count
        }

    return imbalance_ratios

# Example output
# {
#     'normal': {'count': 9500, 'percentage': 95.0, 'imbalance_factor': 1.0},
#     'pneumonia': {'count': 300, 'percentage': 3.0, 'imbalance_factor': 31.7},
#     'tuberculosis': {'count': 150, 'percentage': 1.5, 'imbalance_factor': 63.3},
#     'cancer': {'count': 50, 'percentage': 0.5, 'imbalance_factor': 190.0}
# }

Uncertainty and Interpretability in Medical AI

Special Requirements for Medical Decision-Making

Medical AI systems differ fundamentally from general-purpose classifiers. Diagnostic support systems must satisfy three core clinical requirements:

  1. Responsibility and Accountability

    • Clinician retains final diagnostic authority
    • AI provides evidence-based recommendations with transparent reasoning
    • Decision audit trail must be complete and traceable
    • Legal and ethical responsibility clearly defined
  2. Clinical Decision Support

    • Predictions alone are insufficient; reasoning must be visible
    • Confidence levels guide clinical action thresholds
    • Uncertainty quantification prevents false confidence
    • Alternative diagnoses should be presented
  3. Continuous Improvement and Feedback

    • Model behavior changes detected through performance monitoring
    • Drift from training distribution identified automatically
    • Failure modes documented and addressed systematically
    • Regular retraining based on new clinical data
Multi-Level Requirements for Medical Interpretability
Interpretability LevelDefinitionClinical PurposeImplementation MethodsDecision Making Impact
Global ExplanationWhat visual features does the model consider important across all images?Understand model's overall diagnostic strategy, validate against medical knowledgeFeature attribution maps, saliency maps, class activation mapsBuilds trust in model's medical reasoning
Local ExplanationWhat specific image regions drove the decision for this particular patient?Explain diagnosis to clinician and patient, support treatment planningAttention mechanisms, LIME, SHAP, gradient-based methodsDirectly supports clinical decision
Comparative ExplanationHow does this patient's image differ from typical cases of same/different diagnoses?Differential diagnosis guidance, case-based reasoningSimilarity analysis, exemplar selection, contrastive explanationsStrengthens diagnostic confidence
Uncertainty QuantificationHow confident is the model? What are confidence ranges?Determine when to request additional testing, flag ambiguous cases for expert reviewBayesian approaches, ensemble methods, calibration analysisPrevents overconfidence-related errors
Code Implementation
python
class MedicalClassificationModel(nn.Module):
    """
    Interpretable medical classification model
    """
    def __init__(self, backbone, num_classes):
        super().__init__()
        self.backbone = backbone
        self.classifier = nn.Linear(backbone.feature_dim, num_classes)
        self.attention_map = nn.Conv2d(backbone.feature_dim, 1, 1)

    def forward(self, x):
        features = self.backbone.extract_features(x)

        # Classification prediction
        logits = self.classifier(F.adaptive_avg_pool2d(features, 1).flatten(1))
        probs = F.softmax(logits, dim=1)

        # Attention map visualization
        attention = F.sigmoid(self.attention_map(features))

        return {
            'predictions': probs,
            'attention_maps': attention,
            'features': features
        }

🏥 2D CNN-based X-ray Classification

X-ray Classification Characteristics

Physical Foundations of X-ray Imaging

X-ray classification differs fundamentally from natural images due to the physics of X-ray acquisition:

  1. Projection Imaging Principle

    • X-ray images are 2D projections of 3D anatomy
    • Anatomical structures overlap in projection
    • Depth information is lost, making separation of overlapping structures challenging
    • Clinical Impact: Subtle lesions may be obscured by overlapping normal structures
  2. Density Resolution Limitations

    • X-ray contrast depends on tissue density differences
    • Soft tissues have similar densities, reducing natural contrast
    • High-contrast artifacts (metal, bone) can obscure nearby soft tissue
    • Technical Challenge: Limited gray-level range requires careful window/level adjustment
  3. Clinical Diagnostic Patterns

    • Radiologists rely on pattern recognition learned through experience
    • Subtle signs often indicate serious pathology
    • Large lesions are usually obvious; challenge lies in detecting early disease
    • Learning Requirement: Model must learn clinically relevant subtle features

Multi-Level Feature Analysis in X-ray Classification

Feature LevelFeature TypeClinical SignificanceExamples
Anatomical LevelOverall organ morphology, silhouettes, proportionsNormal vs pathological anatomyCardiac silhouette size, mediastinal width, lung volumes
Regional LevelLocalized findings within specific anatomical regionsDisease localizationRight vs left lung involvement, apical vs basal distribution
Texture LevelParenchymal patterns, opacity distributionsTissue pathology typeGround-glass opacity (infection/inflammation), consolidation (pneumonia)
Boundary LevelSharp vs ill-defined borders, margin characteristicsLesion benignity vs malignancySmooth well-defined shadows vs irregular infiltrates

Anatomy-Specific X-ray Classification Features

Chest X-ray Classification:

  • Global features: Cardiac silhouette, mediastinal contours, hemidiaphragm positions
  • Lobar features: Right/left upper/middle/lower lobe findings
  • Specialized findings: Air bronchograms, silhouette sign, halo sign
  • Clinical decision thresholds: Cardiac size >50% of thoracic diameter indicates cardiomegaly

Skeletal X-ray Classification:

  • Alignment features: Fracture angulation, displacement, rotation
  • Density features: Bone mineral density assessment, osteoporotic changes
  • Specialized findings: Cortical thickening, medullary sclerosis, pathological fractures
  • Clinical decision thresholds: >50% displacement indicates unstable fracture

Abdominal X-ray Classification:

  • Air distribution: Free air detection, bowel gas patterns
  • Organ silhouettes: Liver, spleen, kidney visibility
  • Specialized findings: Pneumoperitoneum, bowel obstruction signs
  • Clinical decision thresholds: Upright film with free air indicates urgent surgery

Whole Image Understanding

X-ray classification requires understanding the overall context:

  • Global features: Overall organ morphology
  • Local features: Specific lesion signs
  • Relative positions: Spatial relationships between anatomical structures

Chest X-ray classificationArchitectural design of CheXNet model: Deep learning-based chest X-ray classification, the model automatically learns disease featuresSource: Diagnosis of corona diseases from associated genes and X-ray images using machine learning algorithms and deep CNN

Classic 2D CNN Architectures

ResNet-based Medical Classification

python
import torch.nn as nn
import torch.nn.functional as F
from torchvision.models import resnet50

class MedicalResNet(nn.Module):
    """
    ResNet-based medical image classification model
    """
    def __init__(self, num_classes, pretrained=True, dropout_rate=0.5):
        super().__init__()

        # Load pretrained ResNet
        self.backbone = resnet50(pretrained=pretrained)

        # Modify first layer to adapt to medical grayscale images
        self.backbone.conv1 = nn.Conv2d(
            1, 64, kernel_size=7, stride=2, padding=3, bias=False
        )

        # Replace classifier
        feature_dim = self.backbone.fc.in_features
        self.backbone.fc = nn.Identity()

        # Custom classification head
        self.classifier = nn.Sequential(
            nn.AdaptiveAvgPool2d(1),
            nn.Flatten(),
            nn.Dropout(dropout_rate),
            nn.Linear(feature_dim, 512),
            nn.ReLU(inplace=True),
            nn.Dropout(dropout_rate * 0.5),
            nn.Linear(512, num_classes)
        )

    def forward(self, x):
        features = self.backbone(x)
        return self.classifier(features)

DenseNet Advantages

DenseNet is especially suitable for medical image classification:

python
class DenseNetMedical(nn.Module):
    """
    DenseNet-based medical classification model
    """
    def __init__(self, num_classes, growth_rate=32, block_config=(6, 12, 24, 16)):
        super().__init__()

        # DenseNet feature extractor
        self.features = self._make_dense_layers(growth_rate, block_config)

        # Classification head
        self.classifier = nn.Sequential(
            nn.BatchNorm2d(block_config[-1] * growth_rate),
            nn.ReLU(inplace=True),
            nn.AdaptiveAvgPool2d(1),
            nn.Flatten(),
            nn.Linear(block_config[-1] * growth_rate, num_classes)
        )

    def _make_dense_layers(self, growth_rate, block_config):
        """
        Build DenseNet layers
        """
        layers = []

        # Initial convolution
        layers += [
            nn.Conv2d(1, 2 * growth_rate, 7, stride=2, padding=3, bias=False),
            nn.BatchNorm2d(2 * growth_rate),
            nn.ReLU(inplace=True),
            nn.MaxPool2d(3, stride=2, padding=1)
        ]

        # Dense blocks
        num_features = 2 * growth_rate
        for i, num_layers in enumerate(block_config):
            layers.append(self._make_dense_block(num_features, num_layers, growth_rate))
            num_features += num_layers * growth_rate

            if i != len(block_config) - 1:
                layers.append(self._make_transition_layer(num_features, num_features // 2))
                num_features = num_features // 2

        return nn.Sequential(*layers)

    def _make_dense_block(self, in_channels, num_layers, growth_rate):
        """
        Build Dense block
        """
        layers = []
        for _ in range(num_layers):
            layers.append(self._make_dense_layer(in_channels, growth_rate))
            in_channels += growth_rate
        return nn.Sequential(*layers)

    def _make_dense_layer(self, in_channels, growth_rate):
        """
        Build Dense layer
        """
        return nn.Sequential(
            nn.BatchNorm2d(in_channels),
            nn.ReLU(inplace=True),
            nn.Conv2d(in_channels, 4 * growth_rate, 1, bias=False),
            nn.BatchNorm2d(4 * growth_rate),
            nn.ReLU(inplace=True),
            nn.Conv2d(4 * growth_rate, growth_rate, 3, padding=1, bias=False)
        )

Data Imbalance Handling Strategies

Loss Function Design

python
class FocalLoss(nn.Module):
    """
    Focal Loss: solves class imbalance problem
    """
    def __init__(self, alpha=1, gamma=2, reduction='mean'):
        super().__init__()
        self.alpha = alpha
        self.gamma = gamma
        self.reduction = reduction

    def forward(self, inputs, targets):
        ce_loss = F.cross_entropy(inputs, targets, reduction='none')
        pt = torch.exp(-ce_loss)
        focal_loss = self.alpha * (1 - pt) ** self.gamma * ce_loss

        if self.reduction == 'mean':
            return focal_loss.mean()
        elif self.reduction == 'sum':
            return focal_loss.sum()
        else:
            return focal_loss

class BalancedCrossEntropyLoss(nn.Module):
    """
    Balanced cross-entropy loss
    """
    def __init__(self, class_weights=None):
        super().__init__()
        self.class_weights = class_weights

    def forward(self, inputs, targets):
        if self.class_weights is not None:
            weight = self.class_weights[targets]
            ce_loss = F.cross_entropy(inputs, targets, weight=weight, reduction='none')
        else:
            ce_loss = F.cross_entropy(inputs, targets, reduction='none')

        return ce_loss.mean()

Data Sampling Strategies

python
class BalancedSampler(torch.utils.data.Sampler):
    """
    Balanced sampler: ensures each batch has balanced samples
    """
    def __init__(self, dataset, samples_per_class):
        self.dataset = dataset
        self.samples_per_class = samples_per_class

        # Group by class
        self.class_indices = {}
        for idx, label in enumerate(dataset.labels):
            if label not in self.class_indices:
                self.class_indices[label] = []
            self.class_indices[label].append(idx)

    def __iter__(self):
        batch = []
        for _ in range(len(self) // self.samples_per_class):
            # Randomly select samples from each class
            sampled_indices = []
            for class_indices in self.class_indices.values():
                if len(class_indices) > 0:
                    sampled_idx = np.random.choice(class_indices)
                    sampled_indices.append(sampled_idx)

            batch.extend(sampled_indices)

        np.random.shuffle(batch)
        return iter(batch)

    def __len__(self):
        return len(self.dataset)

🧠 3D CNN for Volumetric Medical Data Analysis

From 2D to 3D: Challenges and Opportunities

3D Data Characteristics

Volumetric medical data (CT, MRI) has unique characteristics:

Feature2D Image3D Volume
Spatial InformationPlane contextFull 3D spatial relationships
Computational ComplexityO(H�W)O(H�W�D)
Memory RequirementsMBGB
Inter-slice InformationLostPreserved
Clinical ValueLocalized diagnosisComprehensive analysis

3D Convolution Operation

python
class Conv3DBlock(nn.Module):
    """
    3D convolution block
    """
    def __init__(self, in_channels, out_channels, kernel_size=3, stride=1, padding=1):
        super().__init__()
        self.conv = nn.Conv3d(in_channels, out_channels, kernel_size, stride, padding, bias=False)
        self.bn = nn.BatchNorm3d(out_channels)
        self.relu = nn.ReLU(inplace=True)

    def forward(self, x):
        return self.relu(self.bn(self.conv(x)))

class ResNet3DBlock(nn.Module):
    """
    3D residual block
    """
    def __init__(self, in_channels, out_channels, stride=1):
        super().__init__()

        self.conv1 = Conv3DBlock(in_channels, out_channels, stride=stride)
        self.conv2 = nn.Sequential(
            nn.Conv3d(out_channels, out_channels, 3, padding=1, bias=False),
            nn.BatchNorm3d(out_channels)
        )

        self.shortcut = nn.Sequential()
        if stride != 1 or in_channels != out_channels:
            self.shortcut = nn.Sequential(
                nn.Conv3d(in_channels, out_channels, 1, stride, bias=False),
                nn.BatchNorm3d(out_channels)
            )

    def forward(self, x):
        residual = self.shortcut(x)
        out = self.conv1(x)
        out = self.conv2(out)
        out += residual
        return F.relu(out)

3D CNN Architecture Design

Medical 3D ResNet

python
class Medical3DResNet(nn.Module):
    """
    3D ResNet for volumetric medical image classification
    """
    def __init__(self, block, layers, num_classes=2):
        super().__init__()

        self.in_channels = 64

        # Initial convolution
        self.conv1 = nn.Sequential(
            nn.Conv3d(1, 64, kernel_size=7, stride=2, padding=3, bias=False),
            nn.BatchNorm3d(64),
            nn.ReLU(inplace=True),
            nn.MaxPool3d(kernel_size=3, stride=2, padding=1)
        )

        # Residual blocks
        self.layer1 = self._make_layer(block, 64, layers[0])
        self.layer2 = self._make_layer(block, 128, layers[1], stride=2)
        self.layer3 = self._make_layer(block, 256, layers[2], stride=2)
        self.layer4 = self._make_layer(block, 512, layers[3], stride=2)

        # Classification head
        self.avgpool = nn.AdaptiveAvgPool3d((1, 1, 1))
        self.fc = nn.Linear(512 * block.expansion, num_classes)

        # Initialize weights
        self._initialize_weights()

    def _make_layer(self, block, out_channels, blocks, stride=1):
        layers = []
        layers.append(block(self.in_channels, out_channels, stride))
        self.in_channels = out_channels * block.expansion

        for _ in range(1, blocks):
            layers.append(block(self.in_channels, out_channels))

        return nn.Sequential(*layers)

    def _initialize_weights(self):
        for m in self.modules():
            if isinstance(m, nn.Conv3d):
                nn.init.kaiming_normal_(m.weight, mode='fan_out', nonlinearity='relu')
            elif isinstance(m, nn.BatchNorm3d):
                nn.init.constant_(m.weight, 1)
                nn.init.constant_(m.bias, 0)

    def forward(self, x):
        x = self.conv1(x)
        x = self.layer1(x)
        x = self.layer2(x)
        x = self.layer3(x)
        x = self.layer4(x)

        x = self.avgpool(x)
        x = torch.flatten(x, 1)
        x = self.fc(x)

        return x

# Model instantiation
def create_medical_3d_resnet(num_classes=2):
    return Medical3DResNet(ResNet3DBlock, [2, 2, 2, 2], num_classes)

3D DenseNet Architecture

python
class DenseBlock3D(nn.Module):
    """
    3D Dense block
    """
    def __init__(self, num_layers, in_channels, growth_rate):
        super().__init__()
        self.layers = nn.ModuleList()

        for i in range(num_layers):
            layer = nn.Sequential(
                nn.BatchNorm3d(in_channels + i * growth_rate),
                nn.ReLU(inplace=True),
                nn.Conv3d(in_channels + i * growth_rate, 4 * growth_rate, 1, bias=False),
                nn.BatchNorm3d(4 * growth_rate),
                nn.ReLU(inplace=True),
                nn.Conv3d(4 * growth_rate, growth_rate, 3, padding=1, bias=False)
            )
            self.layers.append(layer)

    def forward(self, x):
        features = [x]

        for layer in self.layers:
            new_features = layer(torch.cat(features, dim=1))
            features.append(new_features)

        return torch.cat(features, dim=1)

Memory Optimization Strategies

Patch-based Training

python
class Patch3DDataset(torch.utils.data.Dataset):
    """
    3D patch dataset
    """
    def __init__(self, volume_path, label_path, patch_size=(64, 64, 64), stride=32):
        self.patch_size = patch_size
        self.stride = stride

        # Load volume and label
        self.volume = nib.load(volume_path).get_fdata()
        self.label = nib.load(label_path).get_fdata()

        # Generate patch coordinates
        self.patches = self._generate_patches()

    def _generate_patches(self):
        """
        Generate 3D patch coordinates
        """
        patches = []
        D, H, W = self.volume.shape
        pd, ph, pw = self.patch_size

        for d in range(0, D - pd + 1, self.stride):
            for h in range(0, H - ph + 1, self.stride):
                for w in range(0, W - pw + 1, self.stride):
                    patch_volume = self.volume[d:d+pd, h:h+ph, w:w+pw]
                    patch_label = self.label[d:d+pd, h:h+ph, w:w+pw]

                    # Filter out background patches
                    if np.sum(patch_label > 0) > 0.1 * np.prod(self.patch_size):
                        patches.append((d, h, w))

        return patches

    def __getitem__(self, idx):
        d, h, w = self.patches[idx]
        pd, ph, pw = self.patch_size

        volume_patch = self.volume[d:d+pd, h:h+ph, w:w+pw]
        label_patch = self.label[d:d+pd, h:h+ph, w:w+pw]

        # Normalize
        volume_patch = self._normalize_volume(volume_patch)

        return torch.FloatTensor(volume_patch).unsqueeze(0), torch.LongTensor([label_patch.max()])

Gradient Checkpointing

python
from torch.utils.checkpoint import checkpoint

class MemoryEfficient3DNet(nn.Module):
    """
    Memory-efficient 3D network
    """
    def __init__(self):
        super().__init__()
        self.layer1 = self._create_layer(1, 64)
        self.layer2 = self._create_layer(64, 128)
        self.layer3 = self._create_layer(128, 256)
        self.layer4 = self._create_layer(256, 512)

    def _create_layer(self, in_channels, out_channels):
        return nn.Sequential(
            nn.Conv3d(in_channels, out_channels, 3, padding=1),
            nn.BatchNorm3d(out_channels),
            nn.ReLU(inplace=True),
            nn.Conv3d(out_channels, out_channels, 3, padding=1),
            nn.BatchNorm3d(out_channels),
            nn.ReLU(inplace=True)
        )

    def forward(self, x):
        # Use gradient checkpointing to save memory
        x1 = checkpoint(self.layer1, x)
        x2 = checkpoint(self.layer2, x1)
        x3 = checkpoint(self.layer3, x2)
        x4 = checkpoint(self.layer4, x3)

        return x4

🔬 MIL for Whole Slide Image Analysis

Whole Slide Image Challenges

WSI Characteristics

Whole Slide Images (WSI) have unique characteristics:

  • Ultra-high resolution: 100,000�100,000 pixels or higher
  • Huge file size: Several GB
  • Variable magnification: Different objective lenses (4x, 10x, 20x, 40x)
  • Only slide-level labels: Often only known whether the patient has cancer

Whole slide image analysis workflowMIL-based whole slide image analysis workflow - Custom diagram showing the process from WSI to final diagnosis

MIL Fundamentals

Problem Formalization

In MIL, a slide is considered a bag, patches extracted from it are instances:

  • Bag label: Known (e.g., cancerous/normal)
  • Instance labels: Unknown (which patches contain cancer)
  • Assumption: If the bag is positive, at least one instance is positive
python
class MILDataset(torch.utils.data.Dataset):
    """
    Multiple Instance Learning dataset
    """
    def __init__(self, wsi_paths, labels, patch_size=256, magnification=20):
        self.wsi_paths = wsi_paths
        self.labels = labels
        self.patch_size = patch_size
        self.magnification = magnification

        # Pre-extract patches or dynamically extract
        self.patch_cache = {}

    def extract_patches(self, wsi_path, num_patches=100):
        """
        Extract patches from WSI
        """
        wsi = openslide.OpenSlide(wsi_path)

        # Get image dimensions
        level = self._get_best_level(wsi, self.magnification)
        dimensions = wsi.level_dimensions[level]

        patches = []
        for _ in range(num_patches):
            # Random sampling
            x = np.random.randint(0, dimensions[0] - self.patch_size)
            y = np.random.randint(0, dimensions[1] - self.patch_size)

            patch = wsi.read_region((x, y), level,
                                  (self.patch_size, self.patch_size))
            patch = patch.convert('RGB')

            # Tissue filtering
            if self._is_tissue_patch(patch):
                patches.append(np.array(patch))

        return patches

    def _is_tissue_patch(self, patch, threshold=0.1):
        """
        Check if patch contains tissue
        """
        # Convert to HSV space for tissue detection
        hsv = cv2.cvtColor(patch, cv2.COLOR_RGB2HSV)

        # Tissue typically appears in specific H, S ranges
        tissue_mask = (hsv[:, :, 0] > 0.1) & (hsv[:, :, 1] > 0.1)
        tissue_ratio = np.sum(tissue_mask) / patch.size

        return tissue_ratio > threshold

    def __getitem__(self, idx):
        if idx not in self.patch_cache:
            self.patch_cache[idx] = self.extract_patches(self.wsi_paths[idx])

        patches = self.patch_cache[idx]
        label = self.labels[idx]

        # Convert to tensor
        patches_tensor = torch.FloatTensor(np.array(patches)).permute(0, 3, 1, 2)
        label_tensor = torch.LongTensor([label])

        return patches_tensor, label_tensor

MIL Algorithm Implementation

Instance-level Attention

python
class AttentionMIL(nn.Module):
    """
    Attention-based Multiple Instance Learning model
    """
    def __init__(self, input_size=256*256*3, hidden_size=512, attention_size=256, num_classes=2):
        super().__init__()

        # Feature extractor
        self.feature_extractor = nn.Sequential(
            nn.Linear(input_size, hidden_size),
            nn.ReLU(),
            nn.Dropout(0.5),
            nn.Linear(hidden_size, hidden_size),
            nn.ReLU(),
            nn.Dropout(0.5)
        )

        # Attention mechanism
        self.attention = nn.Sequential(
            nn.Linear(hidden_size, attention_size),
            nn.Tanh(),
            nn.Linear(attention_size, 1)
        )

        # Classifier
        self.classifier = nn.Linear(hidden_size, num_classes)

    def forward(self, bag):
        """
        Forward pass
        Args:
            bag: (batch_size, num_instances, channels, height, width)
        """
        batch_size, num_instances, C, H, W = bag.shape

        # Reshape to process each instance
        bag = bag.view(-1, C, H, W)

        # Feature extraction
        features = self.feature_extractor(bag.view(bag.size(0), -1))

        # Reshape back to bag format
        features = features.view(batch_size, num_instances, -1)

        # Attention calculation
        attention_weights = self.attention(features)  # (batch_size, num_instances, 1)
        attention_weights = F.softmax(attention_weights, dim=1)

        # Weighted pooling
        weighted_features = torch.sum(features * attention_weights, dim=1)

        # Classification
        logits = self.classifier(weighted_features)

        return {
            'logits': logits,
            'attention_weights': attention_weights,
            'instance_features': features
        }

    def calculate_loss(self, outputs, targets, attention_reg_strength=0.001):
        """
        Calculate MIL loss
        """
        # Classification loss
        classification_loss = F.cross_entropy(outputs['logits'], targets)

        # Attention regularization (prevent attention from focusing on a single instance)
        attention_entropy = -torch.mean(
            torch.sum(outputs['attention_weights'] *
                     torch.log(outputs['attention_weights'] + 1e-8), dim=1)
        )

        total_loss = classification_loss - attention_reg_strength * attention_entropy

        return total_loss

Deep MIL Framework

python
class DeepMIL(nn.Module):
    """
    Deep Multiple Instance Learning framework
    """
    def __init__(self, backbone='resnet50', mil_type='attention', num_classes=2):
        super().__init__()

        self.backbone = self._create_backbone(backbone)
        self.mil_layer = self._create_mil_layer(mil_type)
        self.classifier = nn.Linear(2048, num_classes)  # ResNet50 output dimension

    def _create_backbone(self, backbone_name):
        """
        Create CNN backbone
        """
        if backbone_name == 'resnet50':
            from torchvision.models import resnet50
            backbone = resnet50(pretrained=True)
            # Remove the last fully connected layer
            backbone = nn.Sequential(*list(backbone.children())[:-1])

        return backbone

    def _create_mil_layer(self, mil_type):
        """
        Create MIL layer
        """
        if mil_type == 'attention':
            return AttentionMIL()
        elif mil_type == 'max_pooling':
            return nn.AdaptiveMaxPool2d(1)
        elif mil_type == 'mean_pooling':
            return nn.AdaptiveAvgPool2d(1)
        else:
            raise ValueError(f"Unsupported MIL type: {mil_type}")

    def forward(self, bag):
        """
        Forward pass
        Args:
            bag: (batch_size, num_instances, 3, H, W)
        """
        batch_size, num_instances = bag.shape[:2]

        # Reshape to process each instance
        instances = bag.view(-1, *bag.shape[2:])

        # Feature extraction
        with torch.no_grad():
            features = self.backbone(instances)  # (batch_size * num_instances, 2048, 1, 1)
            features = features.view(features.size(0), -1)  # Flatten

        # Reshape to bag format
        features = features.view(batch_size, num_instances, -1)

        # MIL aggregation
        if isinstance(self.mil_layer, AttentionMIL):
            mil_output = self.mil_layer({'features': features})
            bag_features = mil_output['bag_features']
            attention_weights = mil_output['attention_weights']
        else:
            features = features.view(batch_size * num_instances, -1)
            bag_features = self.mil_layer(features.view(batch_size, num_instances, -1, 1, 1))
            bag_features = bag_features.view(batch_size, -1)
            attention_weights = None

        # Classification
        logits = self.classifier(bag_features)

        return {
            'logits': logits,
            'attention_weights': attention_weights,
            'bag_features': bag_features
        }

Visualization and Interpretability

Attention Map Visualization

python
def visualize_attention_map(wsi_path, model, attention_weights, patch_coordinates, save_path):
    """
    Visualize attention map on WSI
    """
    import matplotlib.pyplot as plt
    from matplotlib.patches import Rectangle

    # Load WSI
    wsi = openslide.OpenSlide(wsi_path)

    # Get thumbnail
    thumbnail = wsi.get_thumbnail((wsi.dimensions[0] // 10, wsi.dimensions[1] // 10))

    fig, ax = plt.subplots(1, 1, figsize=(15, 10))
    ax.imshow(thumbnail)

    # Draw attention weights
    scale_factor = 10  # Thumbnail scaling factor

    for (x, y), weight in zip(patch_coordinates, attention_weights):
        rect = Rectangle((x // scale_factor, y // scale_factor),
                        256 // scale_factor, 256 // scale_factor,
                        linewidth=1, edgecolor='red',
                        facecolor='red', alpha=weight.item())
        ax.add_patch(rect)

    ax.set_title('Attention Map Visualization')
    ax.axis('off')
    plt.tight_layout()
    plt.savefig(save_path, dpi=150, bbox_inches='tight')
    plt.close()

🎯 Object Detection in Medical Imaging

Medical Object Detection Characteristics

Differences from General Object Detection

FeatureGeneral Object DetectionMedical Object Detection
TargetCommon objectsLesions, nodules, anomalies
Size VariationModerateVery large (pixel to full image)
ShapeRegularIrregular, fuzzy boundaries
Class BalanceBalancedExtreme imbalance
Label CostLowVery high (expert annotation)
RequirementSpeedAccuracy and interpretability

Special Challenges

  1. Tiny lesions: Some nodules may be only a few pixels
  2. Low contrast: Similar density to surrounding tissue
  3. Boundary ambiguity: Irregular lesion boundaries
  4. Class imbalance: Negative samples far outnumber positive ones

Classic Object Detection Frameworks

Faster R-CNN Adaptation

python
import torchvision
from torchvision.models.detection.faster_rcnn import FastRCNNPredictor

class MedicalFasterRCNN(nn.Module):
    """
    Faster R-CNN adapted for medical imaging
    """
    def __init__(self, num_classes, pretrained=True):
        super().__init__()

        # Load pretrained Faster R-CNN
        self.model = torchvision.models.detection.fasterrcnn_resnet50_fpn(pretrained=pretrained)

        # Modify for grayscale images
        self.model.backbone.body.conv1 = nn.Conv2d(1, 64, kernel_size=7, stride=2, padding=3, bias=False)

        # Replace predictor
        in_features = self.model.roi_heads.box_predictor.cls_score.in_features
        self.model.roi_heads.box_predictor = FastRCNNPredictor(in_features, num_classes)

        # Adjust anchors for medical imaging
        self._adjust_anchors()

    def _adjust_anchors(self):
        """
        Adjust anchor box sizes for medical lesions
        """
        # Medical lesions are usually smaller
        anchor_sizes = ((4, 8, 16), (8, 16, 32), (16, 32, 64))
        aspect_ratios = ((0.5, 1.0, 2.0),) * len(anchor_sizes)

        self.model.rpn.anchor_generator.sizes = anchor_sizes
        self.model.rpn.anchor_generator.aspect_ratios = aspect_ratios

    def forward(self, images, targets=None):
        return self.model(images, targets)

def train_medical_detector(model, dataloader, optimizer, device, num_epochs):
    """
    Train medical object detector
    """
    model.train()

    for epoch in range(num_epochs):
        for images, targets in dataloader:
            images = list(image.to(device) for image in images)
            targets = [{k: v.to(device) for k, v in t.items()} for t in targets]

            # Forward pass
            loss_dict = model(images, targets)
            losses = sum(loss for loss in loss_dict.values())

            # Backward pass
            optimizer.zero_grad()
            losses.backward()
            optimizer.step()

        print(f"Epoch {epoch+1}/{num_epochs}, Loss: {losses.item():.4f}")

YOLO Adaptation

python
class MedicalYOLO(nn.Module):
    """
    YOLO adapted for medical imaging
    """
    def __init__(self, num_classes, input_size=512, grid_size=16):
        super().__init__()

        self.input_size = input_size
        self.grid_size = grid_size
        self.num_classes = num_classes
        self.num_boxes = 2  # Number of boxes per grid cell

        # Backbone (simplified Darknet)
        self.backbone = self._create_backbone()

        # Detection head
        self.detection_head = self._create_detection_head()

    def _create_backbone(self):
        """
        Create backbone network
        """
        layers = []

        # First block
        layers += [
            nn.Conv2d(1, 32, 3, padding=1),
            nn.BatchNorm2d(32),
            nn.LeakyReLU(0.1),
            nn.MaxPool2d(2),

            nn.Conv2d(32, 64, 3, padding=1),
            nn.BatchNorm2d(64),
            nn.LeakyReLU(0.1),
            nn.MaxPool2d(2),

            nn.Conv2d(64, 128, 3, padding=1),
            nn.BatchNorm2d(128),
            nn.LeakyReLU(0.1),
            nn.Conv2d(128, 64, 1),
            nn.BatchNorm2d(64),
            nn.LeakyReLU(0.1),
            nn.Conv2d(64, 128, 3, padding=1),
            nn.BatchNorm2d(128),
            nn.LeakyReLU(0.1),
            nn.MaxPool2d(2),
        ]

        return nn.Sequential(*layers)

    def _create_detection_head(self):
        """
        Create detection head
        """
        feature_size = 128 * (self.input_size // 32) ** 2
        grid_total = self.grid_size ** 2

        return nn.Sequential(
            nn.Linear(feature_size, 1024),
            nn.LeakyReLU(0.1),
            nn.Dropout(0.5),
            nn.Linear(1024, grid_total * self.num_boxes * (5 + self.num_classes)),
            nn.Sigmoid()
        )

    def forward(self, x):
        features = self.backbone(x)
        batch_size = features.size(0)
        features = features.view(batch_size, -1)

        detections = self.detection_head(features)
        detections = detections.view(
            batch_size, self.grid_size, self.grid_size,
            self.num_boxes, 5 + self.num_classes
        )

        return detections

Loss Function Design

Focal Loss for Object Detection

python
class FocalLossForDetection(nn.Module):
    """
    Focal Loss for medical object detection
    """
    def __init__(self, alpha=0.25, gamma=2.0):
        super().__init__()
        self.alpha = alpha
        self.gamma = gamma

    def forward(self, predictions, targets):
        """
        Args:
            predictions: (batch_size, grid_size, grid_size, num_boxes, 5 + num_classes)
            targets: (batch_size, grid_size, grid_size, num_boxes, 5 + num_classes)
        """
        # Objectness loss
        pred_obj = predictions[..., 4]
        target_obj = targets[..., 4]

        focal_loss = self.alpha * (1 - pred_obj) ** self.gamma * \
                    F.binary_cross_entropy(pred_obj, target_obj, reduction='none')

        # Class loss (only for object cells)
        pred_class = predictions[..., 5:]
        target_class = targets[..., 5:]

        class_loss = F.binary_cross_entropy(pred_class, target_class, reduction='none')

        # Apply only where there are objects
        class_loss = class_loss * target_obj.unsqueeze(-1)

        # Coordinate loss (only for object cells)
        pred_coord = predictions[..., :4]
        target_coord = targets[..., :4]

        coord_loss = F.mse_loss(pred_coord, target_coord, reduction='none')
        coord_loss = coord_loss.sum(dim=-1) * target_obj

        # Total loss
        total_loss = focal_loss + class_loss.sum(dim=-1) + coord_loss

        return total_loss.mean()

Medical-specific Optimization Strategies

Hard Negative Mining

python
class HardNegativeMiner:
    """
    Hard negative mining for medical object detection
    """
    def __init__(self, negative_ratio=3):
        self.negative_ratio = negative_ratio

    def mine_hard_negatives(self, predictions, targets):
        """
        Mine hard negative samples
        """
        # Calculate IoU for each predicted box and ground truth
        ious = self._calculate_ious(predictions, targets)

        # Identify negative samples (IoU < threshold)
        negative_mask = ious < 0.3
        negative_indices = torch.where(negative_mask)

        if len(negative_indices[0]) == 0:
            return None

        # Calculate confidence scores for negative samples
        negative_confidences = predictions[negative_indices][:, 4]

        # Select hard negatives (highest confidence negative samples)
        num_negatives = min(len(negative_confidences),
                          self.negative_ratio * len(torch.where(ious >= 0.5)[0]))

        _, hard_indices = torch.topk(negative_confidences, num_negatives)

        return negative_indices[0][hard_indices]

    def _calculate_ious(self, predictions, targets):
        """
        Calculate IoU between predicted and target boxes
        """
        # Simplified IoU calculation
        pred_boxes = predictions[:, :4]
        target_boxes = targets[:, :4]

        # Calculate intersection
        inter_x1 = torch.max(pred_boxes[:, 0], target_boxes[:, 0])
        inter_y1 = torch.max(pred_boxes[:, 1], target_boxes[:, 1])
        inter_x2 = torch.min(pred_boxes[:, 2], target_boxes[:, 2])
        inter_y2 = torch.min(pred_boxes[:, 3], target_boxes[:, 3])

        inter_area = torch.clamp(inter_x2 - inter_x1, min=0) * \
                    torch.clamp(inter_y2 - inter_y1, min=0)

        # Calculate union
        pred_area = (pred_boxes[:, 2] - pred_boxes[:, 0]) * (pred_boxes[:, 3] - pred_boxes[:, 1])
        target_area = (target_boxes[:, 2] - target_boxes[:, 0]) * (target_boxes[:, 3] - target_boxes[:, 1])

        union_area = pred_area + target_area - inter_area

        return inter_area / (union_area + 1e-8)

📊 Performance Comparison and Best Practices

Evaluation Metrics

Classification Metrics

python
def calculate_medical_classification_metrics(y_true, y_pred, y_prob=None):
    """
    Calculate medical classification evaluation metrics
    """
    from sklearn.metrics import accuracy_score, precision_score, recall_score, f1_score
    from sklearn.metrics import roc_auc_score, confusion_matrix, classification_report

    metrics = {}

    # Basic metrics
    metrics['accuracy'] = accuracy_score(y_true, y_pred)
    metrics['precision'] = precision_score(y_true, y_pred, average='weighted')
    metrics['recall'] = recall_score(y_true, y_pred, average='weighted')
    metrics['f1_score'] = f1_score(y_true, y_pred, average='weighted')

    # Medical-specific metrics
    metrics['sensitivity'] = recall_score(y_true, y_pred, pos_label=1)  # True Positive Rate
    metrics['specificity'] = recall_score(y_true, y_pred, pos_label=0,
                                         average='binary')  # True Negative Rate

    # AUC-ROC
    if y_prob is not None:
        metrics['auc_roc'] = roc_auc_score(y_true, y_prob[:, 1])

    # Confusion matrix
    cm = confusion_matrix(y_true, y_pred)
    metrics['confusion_matrix'] = cm

    # Detailed report
    metrics['classification_report'] = classification_report(y_true, y_pred)

    return metrics

Detection Metrics

python
def calculate_detection_metrics(predictions, targets, iou_threshold=0.5):
    """
    Calculate object detection metrics
    """
    detections = []
    ground_truths = []

    for pred, target in zip(predictions, targets):
        # Convert to standard format
        det_boxes = pred['boxes'].cpu().numpy()
        det_scores = pred['scores'].cpu().numpy()
        det_labels = pred['labels'].cpu().numpy()

        gt_boxes = target['boxes'].cpu().numpy()
        gt_labels = target['labels'].cpu().numpy()

        # Calculate IoU matrix
        iou_matrix = calculate_iou_matrix(det_boxes, gt_boxes)

        # Match predictions with ground truths
        matches = match_detections(iou_matrix, iou_threshold)

        detections.extend(det_boxes)
        ground_truths.extend(gt_boxes)

    # Calculate mAP
    mAP = calculate_map(detections, ground_truths, iou_threshold)

    return {
        'mAP': mAP,
        'total_predictions': len(detections),
        'total_ground_truths': len(ground_truths)
    }

def calculate_map(detections, ground_truths, iou_threshold=0.5):
    """
    Calculate mean Average Precision (mAP)
    """
    # Sort by confidence
    detections.sort(key=lambda x: x['score'], reverse=True)

    # Calculate precision and recall
    tp = 0
    fp = 0
    fn = len(ground_truths)

    precisions = []
    recalls = []

    for det in detections:
        # Check if it's a true positive
        is_tp = False
        for gt in ground_truths:
            if calculate_iou(det['box'], gt['box']) > iou_threshold:
                tp += 1
                fn -= 1
                is_tp = True
                break

        if not is_tp:
            fp += 1

        precision = tp / (tp + fp) if (tp + fp) > 0 else 0
        recall = tp / (tp + fn) if (tp + fn) > 0 else 0

        precisions.append(precision)
        recalls.append(recall)

    # Calculate AP
    ap = calculate_ap_from_pr(precisions, recalls)

    return ap

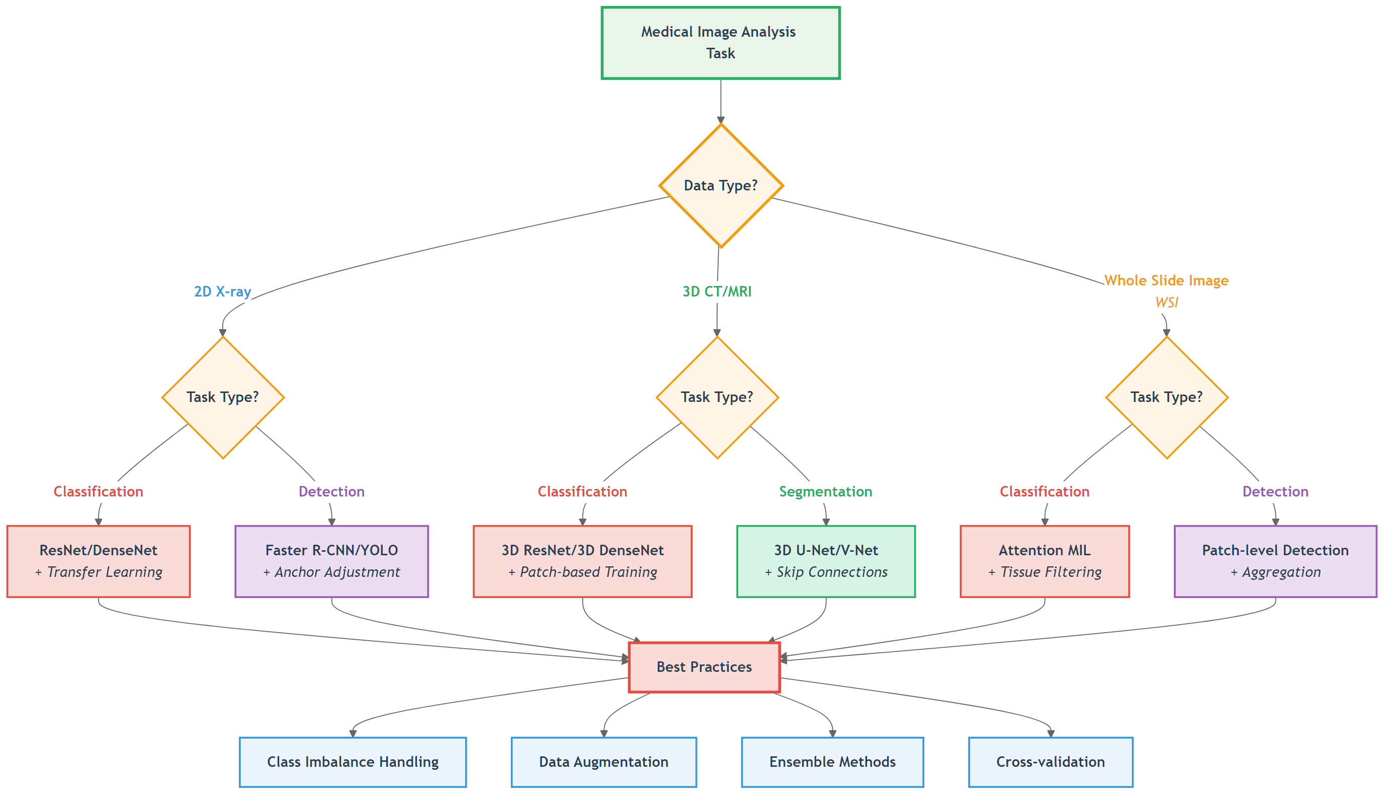
Model Selection Guidelines

Task-driven Model Selection

Medical Image Analysis Model Selection Guide *Figure: Selecting appropriate deep learning models based on medical image data types (2D X-ray, 3D CT/MRI, WSI whole slide images) and task types *

📖 View Original Mermaid Code

Performance Comparison

ModelData TypeTaskmAP/AccuracyMemory UsageTraining TimeClinical Applicability
ResNet502D X-rayClassification0.85-0.922GBMedium
DenseNet1212D X-rayClassification0.87-0.942.5GBMedium
3D ResNet3D CT/MRIClassification0.82-0.898GBHigh
Faster R-CNN2D X-rayDetection0.78-0.854GBHigh
YOLOv52D X-rayDetection0.75-0.821.5GBLow
Attention MILWSIClassification0.80-0.886GBVery High

1. Classification Techniques

  • 2D CNN for X-ray: ResNet, DenseNet-based transfer learning
  • 3D CNN for volumetric data: 3D ResNet, memory optimization strategies
  • Data imbalance handling: Focal Loss, balanced sampling

2. Detection Strategies

  • Classic frameworks: Faster R-CNN, YOLO medical adaptation
  • Medical-specific: Hard negative mining, anchor adjustment
  • Evaluation metrics: mAP, IoU, clinical indicators

3. Whole Slide Image Analysis

  • MIL framework: Attention mechanism, instance-level learning
  • Memory efficiency: Patch-based processing, caching strategy
  • Interpretability: Attention map visualization

4. Best Practices

  • Clinical requirements: Accuracy first, speed second
  • Data quality: High-quality annotation, multi-center validation
  • Regulatory compliance: Model interpretability, decision support
  • Multimodal fusion: Comprehensive analysis combining imaging and clinical data
  • Weakly supervised learning: Reducing annotation requirements
  • Federated learning: Multi-center collaboration, privacy protection


Details

Datasets

DatasetPurposeOfficial URLLicenseNotes
NIH ChestX-ray14Chest X-ray Classification Detectionhttps://nihcc.app.box.com/v/ChestX-ray14PublicContains 14 types of chest disease labels
CheXpertChest X-ray Classificationhttps://stanfordmlgroup.github.io/competitions/chexpert/CC-BY 4.0Stanford standard dataset, with 5 abnormality labels
MIMIC-CXRChest X-ray Multi-label Classificationhttps://physionet.org/content/mimic-cxr-jpg/2.0.0/MIT LicenseReal clinical data from Boston Children's Hospital
PadChestChest X-ray + Clinical Datahttps://bimcv.cipf.es/bimcv-projects/padchest/CC BY 4.0Contains 100,000 X-ray images with clinical reports
DeepLesionLesion Detection Datasethttps://wiki.cancerimagingarchive.net/pages/viewpage.action?pageId=53683303PublicContains annotated data for various body lesions
MedicalDecathlonMulti-organ Classification Segmentationhttps://medicaldecathlon.com/CC BY-SA 4.010 organs' CT/MRI dataset
ChestX-Ray8Chest Disease Classificationhttps://www.kaggle.com/paultimothymooney/chest-xray-pneumoniaPublicContains pneumonia, normal X-ray images
ISIC ArchiveSkin Lesion Classificationhttps://www.isic-archive.com/#!/topWithHeader/onlyHeaderTop/galleryPublicDermoscopy image classification benchmark

Papers

Paper TitleKeywordsSourceNotes
CheXNet: Radiologist-Level Pneumonia Detection on Chest X-Rays with Deep LearningChest X-ray Pneumonia DetectionarXiv:1711.05225Stanford University, using 121-layer DenseNet
Focal Loss for Dense Object DetectionFocal Loss Loss FunctionarXiv:1708.02002Classic loss function paper addressing class imbalance

Open Source Libraries

LibraryFunctionGitHub/WebsitePurpose
MONAIMedical Imaging Deep Learning Frameworkhttps://monai.io/PyTorch library designed specifically for medical imaging, including classification, detection, and segmentation tools
TorchIOMedical Image Transformation Libraryhttps://torchio.readthedocs.io/Supports multiple medical image formats and enhancement transformations
deepmedic3D Medical Image Classificationhttps://github.com/DeepMedic/deepmedicHigh-performance 3D medical image classification framework, especially suitable for brain images
Grad-CAM++Explainable Visualizationhttps://github.com/jacobgil/grad-cam-plus-plusAttention visualization tool for medical image classification

🚀 Next Learning

Now you have mastered the core technologies of medical image classification and detection. In the next section (5.4 Image Augmentation and Recovery), we will explore how to overcome data scarcity challenges through advanced data enhancement techniques and recover lost image information.

Released under the MIT License.