⚠️ Alpha内测版本警告:此为早期内部构建版本,尚不完整且可能存在错误,欢迎大家提Issue反馈问题或建议。
Skip to content

5.3 分类和检测

"医学图像分类和检测正在从计算机辅助检测(CADe)向计算机辅助诊断(CADx)发展,并逐渐成为临床医生的重要助手。" —— AI医学影像发展趋势

在之前的章节中,我们详细学习了预处理技术和基于U-Net的分割方法。现在,我们进入医学图像分析的另一个重要领域:分类和检测。与分割的像素级精度要求不同,分类和检测更关注准确地识别疾病和定位病灶。

医学图像分类和检测面临着独特的挑战:极端的类别不平衡(正负样本比例可达1:1000)、微小的病灶尺寸、图像质量变化,以及对高精度和高召回率的要求。在本节中,我们将探讨如何使用深度学习技术来解决这些问题。


🔍 分类检测核心概念对比

基础任务定义

图像分类

图像分类确定图像是否包含特定的疾病或异常:

  • 二分类:正常 vs 异常
  • 多类分类:特定疾病类型识别
  • 多标签分类:一张图像可能包含多种疾病

目标检测

目标检测不仅识别疾病,还确定其位置:

  • 边界框检测:框出病灶区域
  • 病灶定位:提供精确坐标
  • 多病灶检测:同时检测多个病灶
任务类型输入输出临床应用难度等级
分类完整医学图像疾病标签/类别初筛、分诊⭐⭐
检测完整医学图像边界框 + 类别病灶定位、手术规划⭐⭐⭐
分割完整医学图像像素级掩码精确测量、3D重建⭐⭐⭐⭐

医学特殊性

类别不平衡问题

医学图像分类面临的核心挑战之一是极端的类别不平衡,这种现象在医学诊断中尤为突出:

🔍 不平衡的根本原因:

  1. 疾病流行率差异:正常人群远超患者群体

    • 健康体检:95%以上为正常样本
    • 疾病筛查:罕见病检出率可能低于0.1%
    • 早期诊断:病灶在图像中占比极小
  2. 数据采集偏差

    • 医院倾向于收集更多阳性病例用于研究
    • 体检中心产生大量正常样本
    • 不同科室的病例分布差异巨大
  3. 标注成本考虑

    • 阳性样本需要专家详细标注
    • 阴性样本相对容易批量标注
    • 模糊病例往往被排除在训练集外

⚠️ 不平衡的严重影响:

问题类型传统模型表现临床后果解决思路
预测偏差倾向预测多数类漏诊高风险疾病加权损失、重采样
决策阈值固定0.5阈值不适用灵敏度/特异性失衡动态阈值优化
特征学习忽略少数类特征无法识别病灶特征困难样本挖掘
评估误导高准确率但无临床价值模型部署风险医学专用指标

📊 实际案例分析:

python
def analyze_class_imbalance(dataset):
    """
    分析医学数据集中的类别不平衡
    """
    class_counts = {}
    for label in dataset.labels:
        class_counts[label] = class_counts.get(label, 0) + 1

    total_samples = len(dataset)
    imbalance_ratios = {}

    for class_name, count in class_counts.items():
        ratio = count / total_samples
        imbalance_ratios[class_name] = {
            'count': count,
            'percentage': ratio * 100,
            'imbalance_factor': max(class_counts.values()) / count
        }

    return imbalance_ratios

# 示例输出
# {
#     'normal': {'count': 9500, 'percentage': 95.0, 'imbalance_factor': 1.0},
#     'pneumonia': {'count': 300, 'percentage': 3.0, 'imbalance_factor': 31.7},
#     'tuberculosis': {'count': 150, 'percentage': 1.5, 'imbalance_factor': 63.3},
#     'cancer': {'count': 50, 'percentage': 0.5, 'imbalance_factor': 190.0}
# }

不确定性和可解释性

医学AI系统的"黑盒"问题是临床应用的主要障碍,医生需要理解模型的决策逻辑才能信任其输出:

🧠 医学决策的特殊要求:

  1. 责任归属机制

    • 误诊可能导致严重的法律后果
    • 需要明确模型与医生的责任边界
    • 可解释性是责任认定的基础
  2. 临床决策支持

    • 医生需要验证模型的推理过程
    • 理解模型关注的重要特征区域
    • 结合临床经验进行综合判断
  3. 持续改进需求

    • 通过错误分析改进模型性能
    • 识别模型的知识盲区
    • 积累罕见病例的处理经验

🔍 可解释性的多层次需求:

可解释性层级技术方法临床价值实现复杂度
全局解释特征重要性、模型可视化理解模型整体决策逻辑⭐⭐
局部解释注意力图、Grad-CAM解释单次预测的依据⭐⭐⭐
对比解释反事实解释、原型学习理为什么是A而不是B⭐⭐⭐⭐
不确定性贝叶斯方法、集成学习量化预测的置信度⭐⭐⭐⭐

💡 实际应用的可解释性技术:

python
class MedicalClassificationModel(nn.Module):
    """
    可解释的医学分类模型
    """
    def __init__(self, backbone, num_classes):
        super().__init__()
        self.backbone = backbone
        self.classifier = nn.Linear(backbone.feature_dim, num_classes)
        self.attention_map = nn.Conv2d(backbone.feature_dim, 1, 1)

    def forward(self, x):
        features = self.backbone.extract_features(x)

        # 分类预测
        logits = self.classifier(F.adaptive_avg_pool2d(features, 1).flatten(1))
        probs = F.softmax(logits, dim=1)

        # 注意力图可视化
        attention = F.sigmoid(self.attention_map(features))

        return {
            'predictions': probs,
            'attention_maps': attention,
            'features': features
        }

🏥 2D CNN X线图像分类技术

X线分类特征

X线成像的物理基础

X线图像的形成原理决定了其分类任务的独特性

  1. 投影成像特性

    • 三维结构压缩为二维投影
    • 不同组织密度产生不同灰度值
    • 重叠效应导致信息融合
  2. 密度分辨率

    • 骨骼:高密度,白色区域
    • 软组织:中等密度,灰色区域
    • 气体/脂肪:低密度,黑色区域
  3. 临床诊断模式

    • 整体评估:对称性、器官轮廓
    • 局部病灶:异常密度、形态改变
    • 关联分析:多器官相互影响

整体图像理解的多层次特征

医学影像专家的认知过程反映了深度学习的特征层次:

特征层级人类专家认知CNN对应层临床意义
低级特征边缘、纹理、对比度浅层卷积器官边界、密度差异
中级特征形状模式、结构关系中层卷积器官形态、相对位置
高级特征病理征象、诊断模式深层全连接疾病模式、预后判断

🏥 不同解剖部位的X线分类特点:

  1. 胸部X线(最常见的分类任务):

    • 全局对称性:左右肺野的对称性评估
    • 纵隔位置:气管、心脏位置偏移
    • 膈肌形态:膈面光滑度、位置高度
    • 肺纹理分布:血管纹理的粗细、分布
  2. 骨关节X线

    • 骨骼完整性:骨折、骨质破坏
    • 关节间隙:关节炎、关节退变
    • 软组织肿胀:炎症、外伤征象
  3. 腹部X线

    • 肠道气体分布:肠梗阻、穿孔
    • 钙化灶识别:结石、结核钙化
    • 脏器轮廓:肝脾增大、腹水征象

🔍 分类任务的决策路径:

Chest X-ray classification - 胸部X线分类基于深度学习的胸部X线分类,模型自动学习疾病特征Source: Diagnosis of corona diseases from associated genes and X-ray images using machine learning algorithms and deep CNN - 基于机器学习算法和深度CNN使用关联基因和X光图像诊断冠状病毒疾病

经典2D CNN架构

基于ResNet的医学分类

python
import torch.nn as nn
import torch.nn.functional as F
from torchvision.models import resnet50

class MedicalResNet(nn.Module):
    """
    基于ResNet的医学图像分类模型
    """
    def __init__(self, num_classes, pretrained=True, dropout_rate=0.5):
        super().__init__()

        # 加载预训练ResNet
        self.backbone = resnet50(pretrained=pretrained)

        # 修改第一层以适应医学灰度图像
        self.backbone.conv1 = nn.Conv2d(
            1, 64, kernel_size=7, stride=2, padding=3, bias=False
        )

        # 替换分类器
        feature_dim = self.backbone.fc.in_features
        self.backbone.fc = nn.Identity()

        # 自定义分类头
        self.classifier = nn.Sequential(
            nn.AdaptiveAvgPool2d(1),
            nn.Flatten(),
            nn.Dropout(dropout_rate),
            nn.Linear(feature_dim, 512),
            nn.ReLU(inplace=True),
            nn.Dropout(dropout_rate * 0.5),
            nn.Linear(512, num_classes)
        )

    def forward(self, x):
        features = self.backbone(x)
        return self.classifier(features)

DenseNet的优势

DenseNet特别适合医学图像分类:

python
class DenseNetMedical(nn.Module):
    """
    基于DenseNet的医学分类模型
    """
    def __init__(self, num_classes, growth_rate=32, block_config=(6, 12, 24, 16)):
        super().__init__()

        # DenseNet特征提取器
        self.features = self._make_dense_layers(growth_rate, block_config)

        # 分类头
        self.classifier = nn.Sequential(
            nn.BatchNorm2d(block_config[-1] * growth_rate),
            nn.ReLU(inplace=True),
            nn.AdaptiveAvgPool2d(1),
            nn.Flatten(),
            nn.Linear(block_config[-1] * growth_rate, num_classes)
        )

    def _make_dense_layers(self, growth_rate, block_config):
        """
        构建DenseNet层
        """
        layers = []

        # 初始卷积
        layers += [
            nn.Conv2d(1, 2 * growth_rate, 7, stride=2, padding=3, bias=False),
            nn.BatchNorm2d(2 * growth_rate),
            nn.ReLU(inplace=True),
            nn.MaxPool2d(3, stride=2, padding=1)
        ]

        # 密集块
        num_features = 2 * growth_rate
        for i, num_layers in enumerate(block_config):
            layers.append(self._make_dense_block(num_features, num_layers, growth_rate))
            num_features += num_layers * growth_rate

            if i != len(block_config) - 1:
                layers.append(self._make_transition_layer(num_features, num_features // 2))
                num_features = num_features // 2

        return nn.Sequential(*layers)

    def _make_dense_block(self, in_channels, num_layers, growth_rate):
        """
        构建密集块
        """
        layers = []
        for _ in range(num_layers):
            layers.append(self._make_dense_layer(in_channels, growth_rate))
            in_channels += growth_rate
        return nn.Sequential(*layers)

    def _make_dense_layer(self, in_channels, growth_rate):
        """
        构建密集层
        """
        return nn.Sequential(
            nn.BatchNorm2d(in_channels),
            nn.ReLU(inplace=True),
            nn.Conv2d(in_channels, 4 * growth_rate, 1, bias=False),
            nn.BatchNorm2d(4 * growth_rate),
            nn.ReLU(inplace=True),
            nn.Conv2d(4 * growth_rate, growth_rate, 3, padding=1, bias=False)
        )

数据不平衡处理策略

损失函数设计

python
class FocalLoss(nn.Module):
    """
    Focal Loss:解决类别不平衡问题
    """
    def __init__(self, alpha=1, gamma=2, reduction='mean'):
        super().__init__()
        self.alpha = alpha
        self.gamma = gamma
        self.reduction = reduction

    def forward(self, inputs, targets):
        ce_loss = F.cross_entropy(inputs, targets, reduction='none')
        pt = torch.exp(-ce_loss)
        focal_loss = self.alpha * (1 - pt) ** self.gamma * ce_loss

        if self.reduction == 'mean':
            return focal_loss.mean()
        elif self.reduction == 'sum':
            return focal_loss.sum()
        else:
            return focal_loss

class BalancedCrossEntropyLoss(nn.Module):
    """
    平衡交叉熵损失
    """
    def __init__(self, class_weights=None):
        super().__init__()
        self.class_weights = class_weights

    def forward(self, inputs, targets):
        if self.class_weights is not None:
            weight = self.class_weights[targets]
            ce_loss = F.cross_entropy(inputs, targets, weight=weight, reduction='none')
        else:
            ce_loss = F.cross_entropy(inputs, targets, reduction='none')

        return ce_loss.mean()

数据采样策略

python
class BalancedSampler(torch.utils.data.Sampler):
    """
    平衡采样器:确保每个batch有均衡的样本
    """
    def __init__(self, dataset, samples_per_class):
        self.dataset = dataset
        self.samples_per_class = samples_per_class

        # 按类别分组
        self.class_indices = {}
        for idx, label in enumerate(dataset.labels):
            if label not in self.class_indices:
                self.class_indices[label] = []
            self.class_indices[label].append(idx)

    def __iter__(self):
        batch = []
        for _ in range(len(self) // self.samples_per_class):
            # 从每个类别随机选择样本
            sampled_indices = []
            for class_indices in self.class_indices.values():
                if len(class_indices) > 0:
                    sampled_idx = np.random.choice(class_indices)
                    sampled_indices.append(sampled_idx)

            batch.extend(sampled_indices)

        np.random.shuffle(batch)
        return iter(batch)

    def __len__(self):
        return len(self.dataset)

🧠 3D CNN体积数据分析

从2D到3D:挑战与机遇

3D数据特征

体积医学数据(CT、MRI)具有独特特征:

特征2D图像3D体积
空间信息平面上下文完整3D空间关系
计算复杂度O(H×W)O(H×W×D)
内存需求MBGB
层间信息丢失保留
临床价值局部诊断综合分析

3D卷积操作

python
class Conv3DBlock(nn.Module):
    """
    3D卷积块
    """
    def __init__(self, in_channels, out_channels, kernel_size=3, stride=1, padding=1):
        super().__init__()
        self.conv = nn.Conv3d(in_channels, out_channels, kernel_size, stride, padding, bias=False)
        self.bn = nn.BatchNorm3d(out_channels)
        self.relu = nn.ReLU(inplace=True)

    def forward(self, x):
        return self.relu(self.bn(self.conv(x)))

class ResNet3DBlock(nn.Module):
    """
    3D残差块
    """
    def __init__(self, in_channels, out_channels, stride=1):
        super().__init__()

        self.conv1 = Conv3DBlock(in_channels, out_channels, stride=stride)
        self.conv2 = nn.Sequential(
            nn.Conv3d(out_channels, out_channels, 3, padding=1, bias=False),
            nn.BatchNorm3d(out_channels)
        )

        self.shortcut = nn.Sequential()
        if stride != 1 or in_channels != out_channels:
            self.shortcut = nn.Sequential(
                nn.Conv3d(in_channels, out_channels, 1, stride, bias=False),
                nn.BatchNorm3d(out_channels)
            )

    def forward(self, x):
        residual = self.shortcut(x)
        out = self.conv1(x)
        out = self.conv2(out)
        out += residual
        return F.relu(out)

3D CNN架构设计

医学3D ResNet

python
class Medical3DResNet(nn.Module):
    """
    用于体积医学图像分类的3D ResNet
    """
    def __init__(self, block, layers, num_classes=2):
        super().__init__()

        self.in_channels = 64

        # 初始卷积
        self.conv1 = nn.Sequential(
            nn.Conv3d(1, 64, kernel_size=7, stride=2, padding=3, bias=False),
            nn.BatchNorm3d(64),
            nn.ReLU(inplace=True),
            nn.MaxPool3d(kernel_size=3, stride=2, padding=1)
        )

        # 残差块
        self.layer1 = self._make_layer(block, 64, layers[0])
        self.layer2 = self._make_layer(block, 128, layers[1], stride=2)
        self.layer3 = self._make_layer(block, 256, layers[2], stride=2)
        self.layer4 = self._make_layer(block, 512, layers[3], stride=2)

        # 分类头
        self.avgpool = nn.AdaptiveAvgPool3d((1, 1, 1))
        self.fc = nn.Linear(512 * block.expansion, num_classes)

        # 初始化权重
        self._initialize_weights()

    def _make_layer(self, block, out_channels, blocks, stride=1):
        layers = []
        layers.append(block(self.in_channels, out_channels, stride))
        self.in_channels = out_channels * block.expansion

        for _ in range(1, blocks):
            layers.append(block(self.in_channels, out_channels))

        return nn.Sequential(*layers)

    def _initialize_weights(self):
        for m in self.modules():
            if isinstance(m, nn.Conv3d):
                nn.init.kaiming_normal_(m.weight, mode='fan_out', nonlinearity='relu')
            elif isinstance(m, nn.BatchNorm3d):
                nn.init.constant_(m.weight, 1)
                nn.init.constant_(m.bias, 0)

    def forward(self, x):
        x = self.conv1(x)
        x = self.layer1(x)
        x = self.layer2(x)
        x = self.layer3(x)
        x = self.layer4(x)

        x = self.avgpool(x)
        x = torch.flatten(x, 1)
        x = self.fc(x)

        return x

# 模型实例化
def create_medical_3d_resnet(num_classes=2):
    return Medical3DResNet(ResNet3DBlock, [2, 2, 2, 2], num_classes)

3D DenseNet架构

python
class DenseBlock3D(nn.Module):
    """
    3D密集块
    """
    def __init__(self, num_layers, in_channels, growth_rate):
        super().__init__()
        self.layers = nn.ModuleList()

        for i in range(num_layers):
            layer = nn.Sequential(
                nn.BatchNorm3d(in_channels + i * growth_rate),
                nn.ReLU(inplace=True),
                nn.Conv3d(in_channels + i * growth_rate, 4 * growth_rate, 1, bias=False),
                nn.BatchNorm3d(4 * growth_rate),
                nn.ReLU(inplace=True),
                nn.Conv3d(4 * growth_rate, growth_rate, 3, padding=1, bias=False)
            )
            self.layers.append(layer)

    def forward(self, x):
        features = [x]

        for layer in self.layers:
            new_features = layer(torch.cat(features, dim=1))
            features.append(new_features)

        return torch.cat(features, dim=1)

内存优化策略

基于Patches的训练

python
class Patch3DDataset(torch.utils.data.Dataset):
    """
    3D patch数据集
    """
    def __init__(self, volume_path, label_path, patch_size=(64, 64, 64), stride=32):
        self.patch_size = patch_size
        self.stride = stride

        # 加载体积和标签
        self.volume = nib.load(volume_path).get_fdata()
        self.label = nib.load(label_path).get_fdata()

        # 生成patch坐标
        self.patches = self._generate_patches()

    def _generate_patches(self):
        """
        生成3D patch坐标
        """
        patches = []
        D, H, W = self.volume.shape
        pd, ph, pw = self.patch_size

        for d in range(0, D - pd + 1, self.stride):
            for h in range(0, H - ph + 1, self.stride):
                for w in range(0, W - pw + 1, self.stride):
                    patch_volume = self.volume[d:d+pd, h:h+ph, w:w+pw]
                    patch_label = self.label[d:d+pd, h:h+ph, w:w+pw]

                    # 过滤掉背景patches
                    if np.sum(patch_label > 0) > 0.1 * np.prod(self.patch_size):
                        patches.append((d, h, w))

        return patches

    def __getitem__(self, idx):
        d, h, w = self.patches[idx]
        pd, ph, pw = self.patch_size

        volume_patch = self.volume[d:d+pd, h:h+ph, w:w+pw]
        label_patch = self.label[d:d+pd, h:h+ph, w:w+pw]

        # 归一化
        volume_patch = self._normalize_volume(volume_patch)

        return torch.FloatTensor(volume_patch).unsqueeze(0), torch.LongTensor([label_patch.max()])

梯度检查点

python
from torch.utils.checkpoint import checkpoint

class MemoryEfficient3DNet(nn.Module):
    """
    内存高效的3D网络
    """
    def __init__(self):
        super().__init__()
        self.layer1 = self._create_layer(1, 64)
        self.layer2 = self._create_layer(64, 128)
        self.layer3 = self._create_layer(128, 256)
        self.layer4 = self._create_layer(256, 512)

    def _create_layer(self, in_channels, out_channels):
        return nn.Sequential(
            nn.Conv3d(in_channels, out_channels, 3, padding=1),
            nn.BatchNorm3d(out_channels),
            nn.ReLU(inplace=True),
            nn.Conv3d(out_channels, out_channels, 3, padding=1),
            nn.BatchNorm3d(out_channels),
            nn.ReLU(inplace=True)
        )

    def forward(self, x):
        # 使用梯度检查点节省内存
        x1 = checkpoint(self.layer1, x)
        x2 = checkpoint(self.layer2, x1)
        x3 = checkpoint(self.layer3, x2)
        x4 = checkpoint(self.layer4, x3)

        return x4

🔬 全幻灯片图像多示例学习

全幻灯片图像挑战

WSI特征

全幻灯片图像(WSI)具有独特特征:

  • 超高分辨率:100,000×100,000像素或更高
  • 巨大文件大小:数GB
  • 可变放大倍数:不同物镜(4x、10x、20x、40x)
  • 仅有幻灯片级标签:通常只知道患者是否患有癌症

全幻灯片图像分析工作流程基于MIL的全幻灯片图像分析工作流程 - 自制示意图,展示从WSI到最终诊断的流程

MIL基础

问题形式化

在MIL中,一张幻灯片被视为一个包(bag),从中提取的patches是实例(instances)

  • 包标签:已知(如癌性/正常)
  • 实例标签:未知(哪些patches包含癌症)
  • 假设:如果包是阳性的,至少有一个实例是阳性的
python
class MILDataset(torch.utils.data.Dataset):
    """
    多示例学习数据集
    """
    def __init__(self, wsi_paths, labels, patch_size=256, magnification=20):
        self.wsi_paths = wsi_paths
        self.labels = labels
        self.patch_size = patch_size
        self.magnification = magnification

        # 预提取patches或动态提取
        self.patch_cache = {}

    def extract_patches(self, wsi_path, num_patches=100):
        """
        从WSI提取patches
        """
        wsi = openslide.OpenSlide(wsi_path)

        # 获取图像尺寸
        level = self._get_best_level(wsi, self.magnification)
        dimensions = wsi.level_dimensions[level]

        patches = []
        for _ in range(num_patches):
            # 随机采样
            x = np.random.randint(0, dimensions[0] - self.patch_size)
            y = np.random.randint(0, dimensions[1] - self.patch_size)

            patch = wsi.read_region((x, y), level,
                                  (self.patch_size, self.patch_size))
            patch = patch.convert('RGB')

            # 组织过滤
            if self._is_tissue_patch(patch):
                patches.append(np.array(patch))

        return patches

    def _is_tissue_patch(self, patch, threshold=0.1):
        """
        检查patch是否包含组织
        """
        # 转换到HSV空间进行组织检测
        hsv = cv2.cvtColor(patch, cv2.COLOR_RGB2HSV)

        # 组织通常出现在特定的H、S范围内
        tissue_mask = (hsv[:, :, 0] > 0.1) & (hsv[:, :, 1] > 0.1)
        tissue_ratio = np.sum(tissue_mask) / patch.size

        return tissue_ratio > threshold

    def __getitem__(self, idx):
        if idx not in self.patch_cache:
            self.patch_cache[idx] = self.extract_patches(self.wsi_paths[idx])

        patches = self.patch_cache[idx]
        label = self.labels[idx]

        # 转换为tensor
        patches_tensor = torch.FloatTensor(np.array(patches)).permute(0, 3, 1, 2)
        label_tensor = torch.LongTensor([label])

        return patches_tensor, label_tensor

MIL算法实现

实例级注意力

python
class AttentionMIL(nn.Module):
    """
    基于注意力的多示例学习模型
    """
    def __init__(self, input_size=256*256*3, hidden_size=512, attention_size=256, num_classes=2):
        super().__init__()

        # 特征提取器
        self.feature_extractor = nn.Sequential(
            nn.Linear(input_size, hidden_size),
            nn.ReLU(),
            nn.Dropout(0.5),
            nn.Linear(hidden_size, hidden_size),
            nn.ReLU(),
            nn.Dropout(0.5)
        )

        # 注意力机制
        self.attention = nn.Sequential(
            nn.Linear(hidden_size, attention_size),
            nn.Tanh(),
            nn.Linear(attention_size, 1)
        )

        # 分类器
        self.classifier = nn.Linear(hidden_size, num_classes)

    def forward(self, bag):
        """
        前向传播
        Args:
            bag: (batch_size, num_instances, channels, height, width)
        """
        batch_size, num_instances, C, H, W = bag.shape

        # 重塑以处理每个实例
        bag = bag.view(-1, C, H, W)

        # 特征提取
        features = self.feature_extractor(bag.view(bag.size(0), -1))

        # 重塑回bag格式
        features = features.view(batch_size, num_instances, -1)

        # 注意力计算
        attention_weights = self.attention(features)  # (batch_size, num_instances, 1)
        attention_weights = F.softmax(attention_weights, dim=1)

        # 加权池化
        weighted_features = torch.sum(features * attention_weights, dim=1)

        # 分类
        logits = self.classifier(weighted_features)

        return {
            'logits': logits,
            'attention_weights': attention_weights,
            'instance_features': features
        }

    def calculate_loss(self, outputs, targets, attention_reg_strength=0.001):
        """
        计算MIL损失
        """
        # 分类损失
        classification_loss = F.cross_entropy(outputs['logits'], targets)

        # 注意力正则化(防止注意力只集中在单个实例上)
        attention_entropy = -torch.mean(
            torch.sum(outputs['attention_weights'] *
                     torch.log(outputs['attention_weights'] + 1e-8), dim=1)
        )

        total_loss = classification_loss - attention_reg_strength * attention_entropy

        return total_loss

深度MIL框架

python
class DeepMIL(nn.Module):
    """
    深度多示例学习框架
    """
    def __init__(self, backbone='resnet50', mil_type='attention', num_classes=2):
        super().__init__()

        self.backbone = self._create_backbone(backbone)
        self.mil_layer = self._create_mil_layer(mil_type)
        self.classifier = nn.Linear(2048, num_classes)  # ResNet50输出维度

    def _create_backbone(self, backbone_name):
        """
        创建CNN backbone
        """
        if backbone_name == 'resnet50':
            from torchvision.models import resnet50
            backbone = resnet50(pretrained=True)
            # 移除最后的全连接层
            backbone = nn.Sequential(*list(backbone.children())[:-1])

        return backbone

    def _create_mil_layer(self, mil_type):
        """
        创建MIL层
        """
        if mil_type == 'attention':
            return AttentionMIL()
        elif mil_type == 'max_pooling':
            return nn.AdaptiveMaxPool2d(1)
        elif mil_type == 'mean_pooling':
            return nn.AdaptiveAvgPool2d(1)
        else:
            raise ValueError(f"不支持的MIL类型: {mil_type}")

    def forward(self, bag):
        """
        前向传播
        Args:
            bag: (batch_size, num_instances, 3, H, W)
        """
        batch_size, num_instances = bag.shape[:2]

        # 重塑以处理每个实例
        instances = bag.view(-1, *bag.shape[2:])

        # 特征提取
        with torch.no_grad():
            features = self.backbone(instances)  # (batch_size * num_instances, 2048, 1, 1)
            features = features.view(features.size(0), -1)  # 展平

        # 重塑为bag格式
        features = features.view(batch_size, num_instances, -1)

        # MIL聚合
        if isinstance(self.mil_layer, AttentionMIL):
            mil_output = self.mil_layer({'features': features})
            bag_features = mil_output['bag_features']
            attention_weights = mil_output['attention_weights']
        else:
            features = features.view(batch_size * num_instances, -1)
            bag_features = self.mil_layer(features.view(batch_size, num_instances, -1, 1, 1))
            bag_features = bag_features.view(batch_size, -1)
            attention_weights = None

        # 分类
        logits = self.classifier(bag_features)

        return {
            'logits': logits,
            'attention_weights': attention_weights,
            'bag_features': bag_features
        }

可视化和可解释性

注意力图可视化

python
def visualize_attention_map(wsi_path, model, attention_weights, patch_coordinates, save_path):
    """
    在WSI上可视化注意力图
    """
    import matplotlib.pyplot as plt
    from matplotlib.patches import Rectangle

    # 加载WSI
    wsi = openslide.OpenSlide(wsi_path)

    # 获取缩略图
    thumbnail = wsi.get_thumbnail((wsi.dimensions[0] // 10, wsi.dimensions[1] // 10))

    fig, ax = plt.subplots(1, 1, figsize=(15, 10))
    ax.imshow(thumbnail)

    # 绘制注意力权重
    scale_factor = 10  # 缩略图缩放因子

    for (x, y), weight in zip(patch_coordinates, attention_weights):
        rect = Rectangle((x // scale_factor, y // scale_factor),
                        256 // scale_factor, 256 // scale_factor,
                        linewidth=1, edgecolor='red',
                        facecolor='red', alpha=weight.item())
        ax.add_patch(rect)

    ax.set_title('注意力图可视化')
    ax.axis('off')
    plt.tight_layout()
    plt.savefig(save_path, dpi=150, bbox_inches='tight')
    plt.close()

🎯 医学影像目标检测技术

医学目标检测特征

与一般目标检测的差异

特征一般目标检测医学目标检测
目标常见物体病灶、结节、异常
尺寸变化适中很大(像素到全图)
形状规则不规则、边界模糊
类别平衡平衡极度不平衡
标注成本很高(专家标注)
要求速度准确性和可解释性

特殊挑战

  1. 微小病灶:一些结节可能只有几个像素
  2. 低对比度:与周围组织密度相似
  3. 边界模糊:病灶边界不规则
  4. 类别不平衡:负样本远多于正样本

经典目标检测框架

Faster R-CNN适应

python
import torchvision
from torchvision.models.detection.faster_rcnn import FastRCNNPredictor

class MedicalFasterRCNN(nn.Module):
    """
    为医学成像适配的Faster R-CNN
    """
    def __init__(self, num_classes, pretrained=True):
        super().__init__()

        # 加载预训练Faster R-CNN
        self.model = torchvision.models.detection.fasterrcnn_resnet50_fpn(pretrained=pretrained)

        # 为灰度图像修改
        self.model.backbone.body.conv1 = nn.Conv2d(1, 64, kernel_size=7, stride=2, padding=3, bias=False)

        # 替换预测器
        in_features = self.model.roi_heads.box_predictor.cls_score.in_features
        self.model.roi_heads.box_predictor = FastRCNNPredictor(in_features, num_classes)

        # 调整anchor以适应医学成像
        self._adjust_anchors()

    def _adjust_anchors(self):
        """
        为医学病灶调整anchor框大小
        """
        # 医学病灶通常较小
        anchor_sizes = ((4, 8, 16), (8, 16, 32), (16, 32, 64))
        aspect_ratios = ((0.5, 1.0, 2.0),) * len(anchor_sizes)

        self.model.rpn.anchor_generator.sizes = anchor_sizes
        self.model.rpn.anchor_generator.aspect_ratios = aspect_ratios

    def forward(self, images, targets=None):
        return self.model(images, targets)

def train_medical_detector(model, dataloader, optimizer, device, num_epochs):
    """
    训练医学目标检测器
    """
    model.train()

    for epoch in range(num_epochs):
        for images, targets in dataloader:
            images = list(image.to(device) for image in images)
            targets = [{k: v.to(device) for k, v in t.items()} for t in targets]

            # 前向传播
            loss_dict = model(images, targets)
            losses = sum(loss for loss in loss_dict.values())

            # 反向传播
            optimizer.zero_grad()
            losses.backward()
            optimizer.step()

        print(f"Epoch {epoch+1}/{num_epochs}, Loss: {losses.item():.4f}")

YOLO适应

python
class MedicalYOLO(nn.Module):
    """
    为医学成像适配的YOLO
    """
    def __init__(self, num_classes, input_size=512, grid_size=16):
        super().__init__()

        self.input_size = input_size
        self.grid_size = grid_size
        self.num_classes = num_classes
        self.num_boxes = 2  # 每个网格单元的box数量

        # Backbone(简化Darknet)
        self.backbone = self._create_backbone()

        # 检测头
        self.detection_head = self._create_detection_head()

    def _create_backbone(self):
        """
        创建backbone网络
        """
        layers = []

        # 第一个块
        layers += [
            nn.Conv2d(1, 32, 3, padding=1),
            nn.BatchNorm2d(32),
            nn.LeakyReLU(0.1),
            nn.MaxPool2d(2),

            nn.Conv2d(32, 64, 3, padding=1),
            nn.BatchNorm2d(64),
            nn.LeakyReLU(0.1),
            nn.MaxPool2d(2),

            nn.Conv2d(64, 128, 3, padding=1),
            nn.BatchNorm2d(128),
            nn.LeakyReLU(0.1),
            nn.Conv2d(128, 64, 1),
            nn.BatchNorm2d(64),
            nn.LeakyReLU(0.1),
            nn.Conv2d(64, 128, 3, padding=1),
            nn.BatchNorm2d(128),
            nn.LeakyReLU(0.1),
            nn.MaxPool2d(2),
        ]

        return nn.Sequential(*layers)

    def _create_detection_head(self):
        """
        创建检测头
        """
        feature_size = 128 * (self.input_size // 32) ** 2
        grid_total = self.grid_size ** 2

        return nn.Sequential(
            nn.Linear(feature_size, 1024),
            nn.LeakyReLU(0.1),
            nn.Dropout(0.5),
            nn.Linear(1024, grid_total * self.num_boxes * (5 + self.num_classes)),
            nn.Sigmoid()
        )

    def forward(self, x):
        features = self.backbone(x)
        batch_size = features.size(0)
        features = features.view(batch_size, -1)

        detections = self.detection_head(features)
        detections = detections.view(
            batch_size, self.grid_size, self.grid_size,
            self.num_boxes, 5 + self.num_classes
        )

        return detections

损失函数设计

目标检测的Focal Loss

python
class FocalLossForDetection(nn.Module):
    """
    医学目标检测的Focal Loss
    """
    def __init__(self, alpha=0.25, gamma=2.0):
        super().__init__()
        self.alpha = alpha
        self.gamma = gamma

    def forward(self, predictions, targets):
        """
        Args:
            predictions: (batch_size, grid_size, grid_size, num_boxes, 5 + num_classes)
            targets: (batch_size, grid_size, grid_size, num_boxes, 5 + num_classes)
        """
        # 目标性损失
        pred_obj = predictions[..., 4]
        target_obj = targets[..., 4]

        focal_loss = self.alpha * (1 - pred_obj) ** self.gamma * \
                    F.binary_cross_entropy(pred_obj, target_obj, reduction='none')

        # 类别损失(仅对目标单元)
        pred_class = predictions[..., 5:]
        target_class = targets[..., 5:]

        class_loss = F.binary_cross_entropy(pred_class, target_class, reduction='none')

        # 仅在有目标的地方应用
        class_loss = class_loss * target_obj.unsqueeze(-1)

        # 坐标损失(仅对目标单元)
        pred_coord = predictions[..., :4]
        target_coord = targets[..., :4]

        coord_loss = F.mse_loss(pred_coord, target_coord, reduction='none')
        coord_loss = coord_loss.sum(dim=-1) * target_obj

        # 总损失
        total_loss = focal_loss + class_loss.sum(dim=-1) + coord_loss

        return total_loss.mean()

医学专用优化策略

难负样本挖掘

python
class HardNegativeMiner:
    """
    医学目标检测的难负样本挖掘
    """
    def __init__(self, negative_ratio=3):
        self.negative_ratio = negative_ratio

    def mine_hard_negatives(self, predictions, targets):
        """
        挖掘难负样本
        """
        # 计算每个预测框和真实框的IoU
        ious = self._calculate_ious(predictions, targets)

        # 识别负样本(IoU < 阈值)
        negative_mask = ious < 0.3
        negative_indices = torch.where(negative_mask)

        if len(negative_indices[0]) == 0:
            return None

        # 计算负样本的置信度分数
        negative_confidences = predictions[negative_indices][:, 4]

        # 选择难负样本(置信度最高的负样本)
        num_negatives = min(len(negative_confidences),
                          self.negative_ratio * len(torch.where(ious >= 0.5)[0]))

        _, hard_indices = torch.topk(negative_confidences, num_negatives)

        return negative_indices[0][hard_indices]

    def _calculate_ious(self, predictions, targets):
        """
        计算预测框和目标框之间的IoU
        """
        # 简化的IoU计算
        pred_boxes = predictions[:, :4]
        target_boxes = targets[:, :4]

        # 计算交集
        inter_x1 = torch.max(pred_boxes[:, 0], target_boxes[:, 0])
        inter_y1 = torch.max(pred_boxes[:, 1], target_boxes[:, 1])
        inter_x2 = torch.min(pred_boxes[:, 2], target_boxes[:, 2])
        inter_y2 = torch.min(pred_boxes[:, 3], target_boxes[:, 3])

        inter_area = torch.clamp(inter_x2 - inter_x1, min=0) * \
                    torch.clamp(inter_y2 - inter_y1, min=0)

        # 计算并集
        pred_area = (pred_boxes[:, 2] - pred_boxes[:, 0]) * (pred_boxes[:, 3] - pred_boxes[:, 1])
        target_area = (target_boxes[:, 2] - target_boxes[:, 0]) * (target_boxes[:, 3] - target_boxes[:, 1])

        union_area = pred_area + target_area - inter_area

        return inter_area / (union_area + 1e-8)

📊 性能对比与实践指南

评估指标

分类指标

python
def calculate_medical_classification_metrics(y_true, y_pred, y_prob=None):
    """
    计算医学分类评估指标
    """
    from sklearn.metrics import accuracy_score, precision_score, recall_score, f1_score
    from sklearn.metrics import roc_auc_score, confusion_matrix, classification_report

    metrics = {}

    # 基础指标
    metrics['accuracy'] = accuracy_score(y_true, y_pred)
    metrics['precision'] = precision_score(y_true, y_pred, average='weighted')
    metrics['recall'] = recall_score(y_true, y_pred, average='weighted')
    metrics['f1_score'] = f1_score(y_true, y_pred, average='weighted')

    # 医学专用指标
    metrics['sensitivity'] = recall_score(y_true, y_pred, pos_label=1)  # 真阳性率
    metrics['specificity'] = recall_score(y_true, y_pred, pos_label=0,
                                         average='binary')  # 真阴性率

    # AUC-ROC
    if y_prob is not None:
        metrics['auc_roc'] = roc_auc_score(y_true, y_prob[:, 1])

    # 混淆矩阵
    cm = confusion_matrix(y_true, y_pred)
    metrics['confusion_matrix'] = cm

    # 详细报告
    metrics['classification_report'] = classification_report(y_true, y_pred)

    return metrics

检测指标

python
def calculate_detection_metrics(predictions, targets, iou_threshold=0.5):
    """
    计算目标检测指标
    """
    detections = []
    ground_truths = []

    for pred, target in zip(predictions, targets):
        # 转换为标准格式
        det_boxes = pred['boxes'].cpu().numpy()
        det_scores = pred['scores'].cpu().numpy()
        det_labels = pred['labels'].cpu().numpy()

        gt_boxes = target['boxes'].cpu().numpy()
        gt_labels = target['labels'].cpu().numpy()

        # 计算IoU矩阵
        iou_matrix = calculate_iou_matrix(det_boxes, gt_boxes)

        # 匹配预测与真实值
        matches = match_detections(iou_matrix, iou_threshold)

        detections.extend(det_boxes)
        ground_truths.extend(gt_boxes)

    # 计算mAP
    mAP = calculate_map(detections, ground_truths, iou_threshold)

    return {
        'mAP': mAP,
        'total_predictions': len(detections),
        'total_ground_truths': len(ground_truths)
    }

def calculate_map(detections, ground_truths, iou_threshold=0.5):
    """
    计算平均精度均值(mAP)
    """
    # 按置信度排序
    detections.sort(key=lambda x: x['score'], reverse=True)

    # 计算精确度和召回率
    tp = 0
    fp = 0
    fn = len(ground_truths)

    precisions = []
    recalls = []

    for det in detections:
        # 检查是否为真阳性
        is_tp = False
        for gt in ground_truths:
            if calculate_iou(det['box'], gt['box']) > iou_threshold:
                tp += 1
                fn -= 1
                is_tp = True
                break

        if not is_tp:
            fp += 1

        precision = tp / (tp + fp) if (tp + fp) > 0 else 0
        recall = tp / (tp + fn) if (tp + fn) > 0 else 0

        precisions.append(precision)
        recalls.append(recall)

    # 计算AP
    ap = calculate_ap_from_pr(precisions, recalls)

    return ap

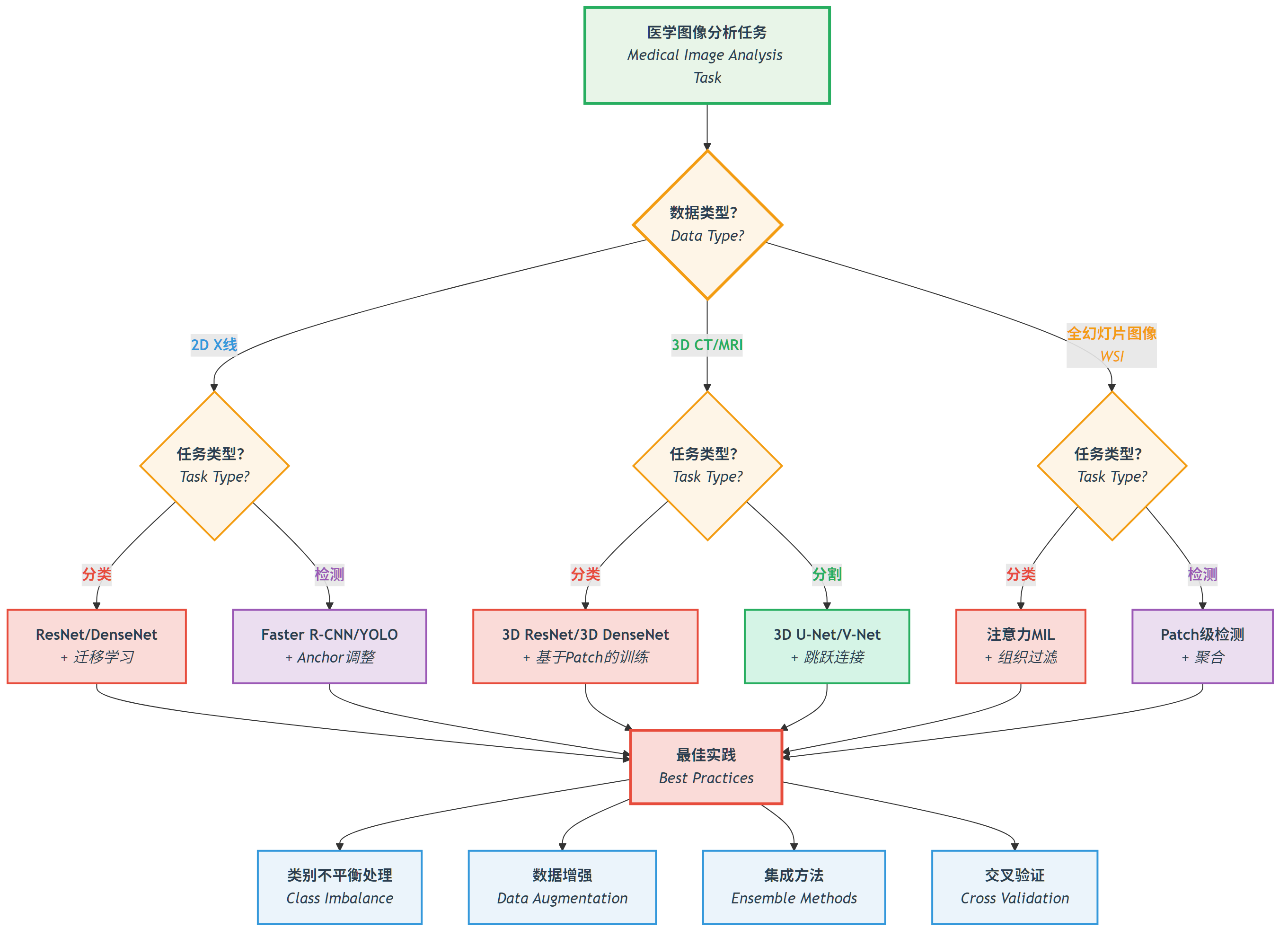
模型选择指南

任务驱动的模型选择

医学图像分析模型选择指南 *图:根据医学图像的数据类型(2D X线、3D CT/MRI、WSI全幻灯片图像)和任务类型选择合适的深度学习模型 *

📖 查看原始Mermaid代码

性能比较

模型数据类型任务mAP/准确率内存使用训练时间临床适用性
ResNet502D X线分类0.85-0.922GB中等⭐⭐⭐⭐⭐
DenseNet1212D X线分类0.87-0.942.5GB中等⭐⭐⭐⭐⭐
3D ResNet3D CT/MRI分类0.82-0.898GB⭐⭐⭐⭐⭐
Faster R-CNN2D X线检测0.78-0.854GB⭐⭐⭐⭐⭐
YOLOv52D X线检测0.75-0.821.5GB⭐⭐⭐⭐⭐
注意力MILWSI分类0.80-0.886GB非常高⭐⭐⭐⭐⭐

🎯 技术要点与发展趋势

1. 分类技术

  • 2D CNN用于X线:基于ResNet、DenseNet的迁移学习
  • 3D CNN用于体积数据:3D ResNet、内存优化策略
  • 数据不平衡处理:Focal Loss、平衡采样

2. 检测策略

  • 经典框架:Faster R-CNN、YOLO医学适应
  • 医学专用:难负样本挖掘、anchor调整
  • 评估指标:mAP、IoU、临床指标

3. 全幻灯片图像分析

  • MIL框架:注意力机制、实例级学习
  • 内存效率:基于Patch的处理、缓存策略
  • 可解释性:注意力图可视化

4. 最佳实践

  • 临床要求:准确率第一,速度第二
  • 数据质量:高质量标注、多中心验证
  • 法规合规:模型可解释性、决策支持

5. 未来趋势

  • 多模态融合:结合成像和临床数据的综合分析
  • 弱监督学习:减少标注需求
  • 联邦学习:多中心合作、隐私保护

🔗 本章节相关的典型医学数据集和论文网址与开源库

Details

数据集

数据集用途官方网址许可证备注
NIH ChestX-ray14胸部X光分类检测https://nihcc.app.box.com/v/ChestX-ray14公开包含14种胸部疾病标签
CheXpert胸部X光分类https://stanfordmlgroup.github.io/competitions/chexpert/CC-BY 4.0Stanford标准数据集,含5种异常标签
MIMIC-CXR胸部X光多标签分类https://physionet.org/content/mimic-cxr-jpg/2.0.0/MIT许可波士顿儿童医院真实临床数据
PadChest胸部X光+临床数据https://bimcv.cipf.es/bimcv-projects/padchest/CC BY 4.0包含10万张X光片,含临床报告
DeepLesion病灶检测数据集https://wiki.cancerimagingarchive.net/pages/viewpage.action?pageId=53683303公开包含各种体部病灶的标注数据
MedicalDecathlon多器官分类分割https://medicaldecathlon.com/CC BY-SA 4.010个器官的CT/MRI数据集
ChestX-Ray8胸部疾病分类https://www.kaggle.com/paultimothymooney/chest-xray-pneumonia公开包含肺炎、正常X光片
ISIC Archive皮肤病变分类https://www.isic-archive.com/#!/topWithHeader/onlyHeaderTop/gallery公开皮肤镜图像分类基准

论文

论文标题关键字段来源备注
CheXNet: Radiologist-Level Pneumonia Detection on Chest X-Rays with Deep Learning胸部X光肺炎检测arXiv:1711.05225Stanford大学,使用121层DenseNet
Focal Loss for Dense Object DetectionFocal Loss损失函数arXiv:1708.02002解决类别不平衡的经典损失函数论文

开源库

库名称功能GitHub/官网用途
MONAI医学影像深度学习框架https://monai.io/专为医学影像设计的PyTorch库,包含分类、检测、分割工具
TorchIO医学图像变换库https://torchio.readthedocs.io/支持多种医学图像格式和增强变换
deepmedic3D医学图像分类https://github.com/DeepMedic/deepmedic高性能3D医学图像分类框架,特别适合脑部图像
Grad-CAM++可解释性可视化https://github.com/jacobgil/grad-cam-plus-plus医学图像分类的注意力可视化工具
medcam医学CAM实现https://github.com/rigetti/medcam针对医学图像的可解释性CAM工具
clEsperantoGPU加速医学图像处理https://github.com/CI-BinaryDisease/clEsperanto基于GPU的医学图像处理和分类加速
pydicomDICOM文件处理https://pydicom.github.io/pydicom-sphinx/医学DICOM文件的读取和处理
SimpleITK医学图像处理https://simpleitk.org/跨平台的医学图像处理库,支持多种格式
OpenSlide全幻灯片图像处理https://openslide.org/用于处理全幻灯片图像的高性能库

🚀 下一步学习

现在你已经掌握了医学图像分类和检测的核心技术。在下一节(5.4 图像增强和恢复)中,我们将探讨如何通过先进的数据增强技术克服数据稀缺挑战,并恢复丢失的图像信息。

Released under the MIT License.